COM SÓN LES PLANTES

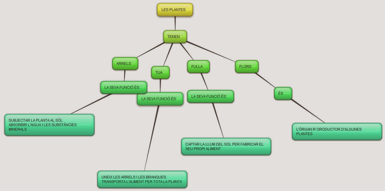
les-plantes-parts-3-728MAPA CONCEPTUAL DE LES PLANTES. CLICA I EL PODRÀS VEURE MÉS GRAN.

Mapconceptual_qh3n

 

 

POWER POINT DE LES PARTS DE LES PLANTES

 

 

VIDEO DEL CREIXEMENT D’UNA PLANTA

 

JCLIC LES PLANTES

JCLIC1plantesci

 

jclic2plantes5

HEM SEMBRAT LLAVORS DE GIRA-SOL I TOMÀQUET

 

ELS NOSTRE PLANTER DE TOMÀQUETS I GIRA-SOLS

100_5509

LA TOMAQUERA QUE HEM PLANTAT JA TÉ FLORS. ARA HEM D’ ESPERAR QUE DONI ELS FRUITS.

100_5520TAMBÉ HEM PLANTAT UNA PEBROTERA

100_5528

OBSERVEM COM GERMINEN LES LLENTIES

 

100_5524

100_5522

TAMBÉ HEM SEMBRAT FESOLS

 

100_5523

 I PÈSOLS

100_5526

HEM PLANTAT UNA CINTA MITJANÇANT LA REPRODUCCIÓ NO SEXUAL, ÉS A DIR, AMB UN ESQUEIX D’UNA ALTRA I JA ESTÀ CREIXENT

100_5525

HEM REPASSAT EL TEMA I HEM FET UN MAPA CONCEPTUAL

100_5510