Quins resultats hem obtingut?

De la mostra significativa de 114 persones del nostre institut, respecte a la població finita de 303 del nostre centre, el 9,6 % diu que sí que compra cosmètics, un 36 % en compra de tant en tant i un 54,4 % no compren cosmètics. El 15,4 % en compren en funció de la informació científica anunciada. La gran majoria de gent es creu els anunciats sobre els efectes de l’ADN, l’oxigen i les cèl·lules mare, i el 50 % de la gent està d’acord en que els assajos clínics anuncien que el 95 % de la gent ha trobat una millora en la seva aplicació.
De 104 persones enquestades a l’atzar de Zona Universitària i al barri del Clot, el 15,4% sí que compra cosmètics, el 48,1% en compra de tant en tant i el 36,5% no en compren. El 18,2% compren en funció de la informació científica anunciada. La gran majoria de gent no escolliria els productes de cosmètics que s’enuncien, i tampoc estan d’acord amb els efectes de l’ADN, l’oxigen i les cèl·lules mare. El 50% de la gent està d’acord en que per complir un assaig clínic s’ha de seguir un protocol de disseny experimental.

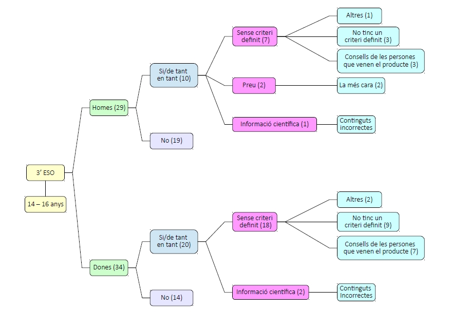
Per presentar els resultats, hem fet xarxes sistèmiques classificant les respostes de les persones enquestades (per iniciar la presentació, clica sobre la imatge següent).

Deixa un comentari

L'adreça electrònica no es publicarà Els camps necessaris estan marcats amb *